This website requires JavaScript.
Explore
Help
Register
Sign In
neoris
/
openvidu
Watch
1
Star
0
Fork
0
You've already forked openvidu
Code
Issues
Pull Requests
Actions
Packages
Projects
Releases
Wiki
Activity
openvidu
/
docs
/
meet-recording-diagram.png
Carlos Santos
a528cb70f8
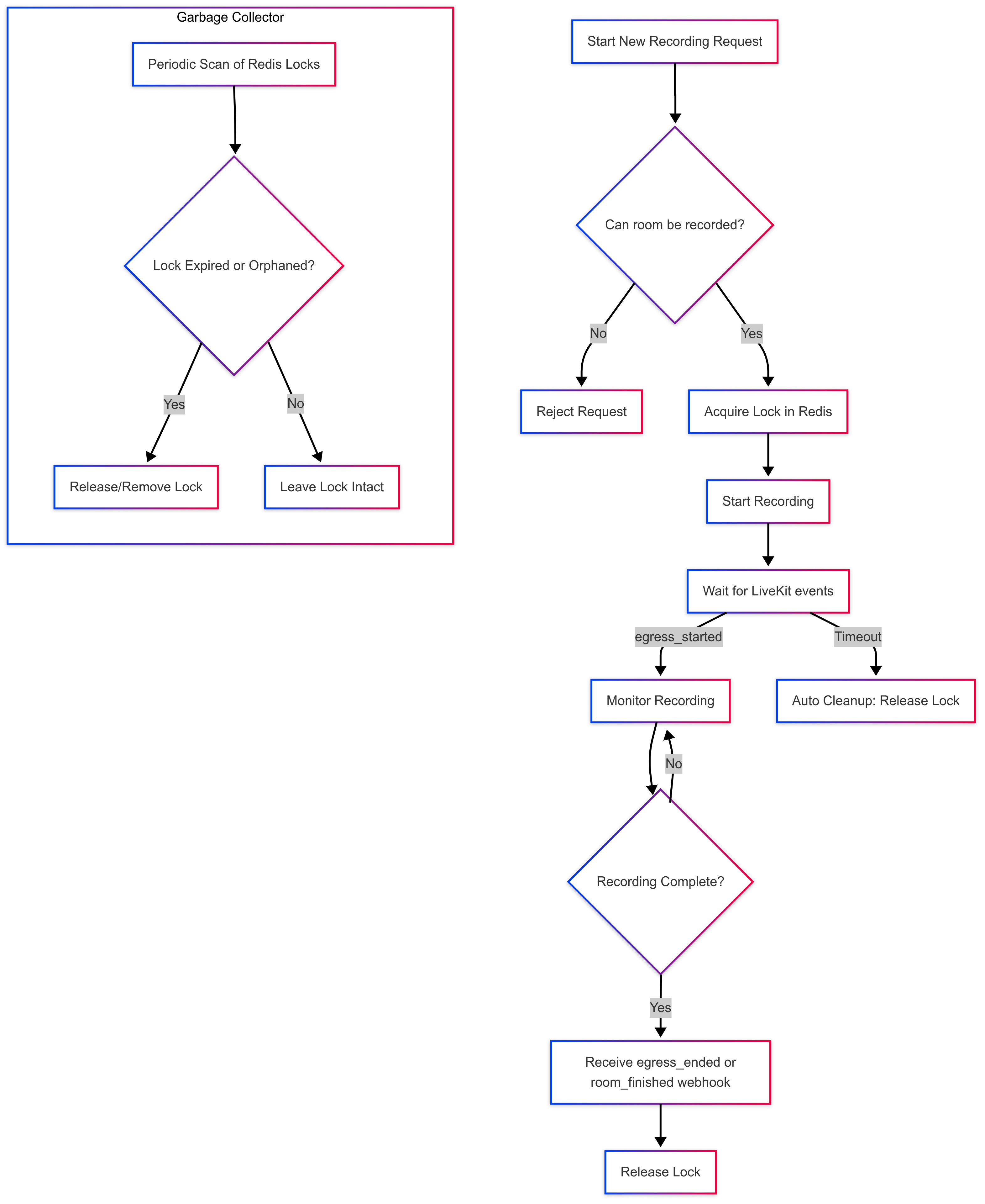
backend: Add documentation for recording feature and storage structure
2025-03-24 17:03:54 +01:00
149 KiB
3143x3840px
Raw
History